设为首页
加入收藏
首页
学院动态
通知公告
党建新闻
教学科研
团学工作
专家介绍
学习交流
学院概况
学院简介
现任领导
历任领导
机构设置
党建工作
组织机构
党建动态
支部风采
专题学习
师德师风
工会之家
教育教学
专业建设
教学管理
课程建设
师承教育
本科生教育教学
研究生教育教学
学科建设
学科简介
交流活动
科学研究
科研项目
科研成果
科研团队
科研平台
中医药展厅
简介
医史展厅
中药展厅
古籍文献展厅
针灸展厅
学生园地
团学工作
本科工作
研究生工作
就业拓展
下载专区
首页
学院动态
通知公告
党建新闻
教学科研
团学工作
专家介绍
学习交流
通知公告
当前位置:
首页
>>
通知公告
>> 正文
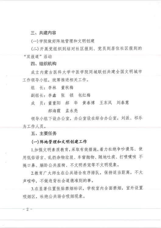
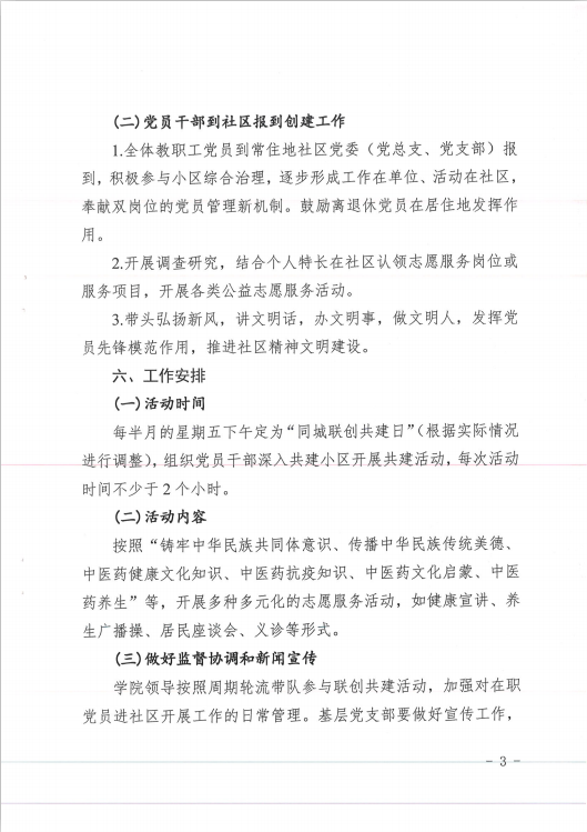
中医党发[2021]18号 内蒙古医科大学中医学院推动同城联创共建全国文明城市实施方案
发布日期:2021-08-10 作者:中医学院综合办公室 来源: 中医学院综合办公室 点击:
附件【
中医党发[2021]18号 内蒙古医科大学中医学院推动同城联创共建全国文明城市实施方案.pdf
】已下载
次
上一条:
中医党发[2021]6号 中医学院实验室突发新冠肺炎疫情应急处理预案
下一条:
中医党发 中医学院关于严格做好暑假期间疫情防控的通知
【
关闭
】